计算机网络面试题(山月)
当 ping 一个 IP 地址时发生了什么
Issue
欢迎在 Gtihub Issue 中回答此问题: Issue 2(opens new window)
Author
回答者: shfshanyue(opens new window)
从 ping 的 man 手册就可以看出来,ping 实际上发送了 ICMP ECHO_REQUEST 的报文
ping -- send ICMP ECHO_REQUEST packets to network hosts
通过让目标 IP 地址返回 ICMP ECHO_RESPONSE 报文来判断 IP 可不可达。
ICMP 分为 Query 查询报文及 Error Message 报文,ping 为查询报文。
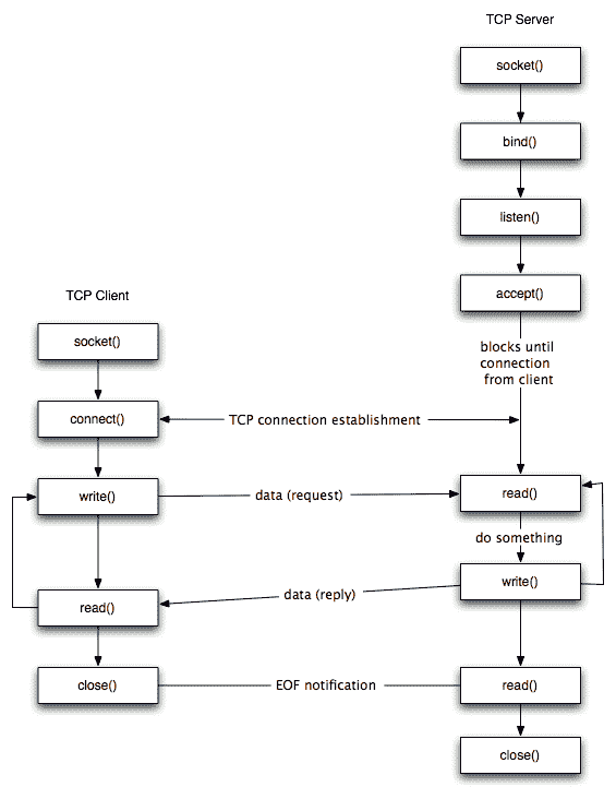
简述 TCP socket 建立的过程
Issue
欢迎在 Gtihub Issue 中回答此问题: Issue 26(opens new window)
Author
回答者: shfshanyue(opens new window)
一图胜千言

linux 中如何打印所有网络接口
Issue
欢迎在 Gtihub Issue 中回答此问题: Issue 31(opens new window)
Author
回答者: shfshanyue(opens new window)
ifconfig
ifconfig 是最简单最常用,但是打印信息太多了
$ ifconfig
cni0: flags=4163<UP,BROADCAST,RUNNING,MULTICAST> mtu 1450
inet 10.244.0.1 netmask 255.255.255.0 broadcast 0.0.0.0
ether 9e:f3:9e:47:9d:55 txqueuelen 1000 (Ethernet)
RX packets 14733665 bytes 1007493238 (960.8 MiB)
RX errors 0 dropped 0 overruns 0 frame 0
TX packets 15040396 bytes 4534954611 (4.2 GiB)
TX errors 0 dropped 0 overruns 0 carrier 0 collisions 0
docker0: flags=4099<UP,BROADCAST,MULTICAST> mtu 1500
inet 172.18.0.1 netmask 255.255.0.0 broadcast 172.18.255.255
ether 02:42:09:fe:1d:e5 txqueuelen 0 (Ethernet)
RX packets 0 bytes 0 (0.0 B)
RX errors 0 dropped 0 overruns 0 frame 0
TX packets 0 bytes 0 (0.0 B)
TX errors 0 dropped 0 overruns 0 carrier 0 collisions 0
netstat
netstat 与 ip 也挺好用,特别是它们还可以打印路由表
$ netstat -i
Kernel Interface table
Iface MTU RX-OK RX-ERR RX-DRP RX-OVR TX-OK TX-ERR TX-DRP TX-OVR Flg
cni0 1450 14733471 0 0 0 15040202 0 0 0 BMRU
docker0 1500 0 0 0 0 0 0 0 0 BMU
eth0 1500 42833038 0 0 0 40961577 0 0 0 BMRU
flannel.1 1450 4761436 0 0 0 4091581 0 0 0 BMRU
lo 65536 376447249 0 0 0 376447249 0 0 0 LRU
veth2052e2d6 1450 7358995 0 0 0 7518642 0 0 0 BMRU
veth3190806e 1450 7363232 0 0 0 7510100 0 0 0 BMRU
ip
$ ip link
$ ip addr
如何把一个 CIDR 地址转化为 IP 地址范围段
更多描述
如 172.16.0.0/27 的 IP 范围是多少
Issue
欢迎在 Gtihub Issue 中回答此问题: Issue 46(opens new window)
简述 TCP 的三次握手
Issue
欢迎在 Gtihub Issue 中回答此问题: Issue 55(opens new window)
Author
回答者: WenHaiYana(opens new window)
我:你在吗? 他: 我在的。 我: 那开始聊天吧
Author
回答者: shfshanyue(opens new window)
一图胜千言

三次握手之后,客户端与服务器端的两个 socket 处于 ESTABSHED 状态
Author
回答者: changshou83(opens new window)
第一次:服务端知道客户端有发送能力 第二次:客户端知道服务端有发送和接受的能力 第三次:服务端知道客户端有接受能力
Author
回答者: SunshineHusky(opens new window)
第一次握手:发送方请求连接 客户端状态: (syn_send) 具体行为:主机 A 发送位码为 syn = 1,随机产生 seq number=1234567 的数据包到服务器,主机 B 由 SYN=1 知道,A 要求建立联机 目的:确定客户端能够正常发送信息 第二次握手:服务方发送应答报文 服务端状态:(syn_recv) 具体行为:主机 B 收到请求后要确认联机信息,向 A 发送 ack number=(主机 A 的 seq+1),syn=1,ack=1,随机产生 seq=7654321 的包 目的:确定服务端能够正常收取信息 发送信息 第三次握手:服务方发送应答报文 服务端状态:(establish) 具体行为:主机 B 收到请求后要确认联机信息,向 A 发送 ack number=(主机 A 的 seq+1),syn=1,ack=1,随机产生 seq=7654321 的包 目的:确定服务端能够正常收取信息 发送信息
什么是 CNAME 记录和 A 记录
Issue
欢迎在 Gtihub Issue 中回答此问题: Issue 88(opens new window)
Author
回答者: shfshanyue(opens new window)
CNAME:域名 -> 域名 A:域名 -> IP
TCP 是如何保证可靠性的
Issue
欢迎在 Gtihub Issue 中回答此问题: Issue 121(opens new window)
Author
回答者: shfshanyue(opens new window)
ACK
Author
回答者: Carrie999(opens new window)
现在 UDP 也挺可靠的还快
Author
回答者: changshou83(opens new window)
@Carrie999 大佬细说
vpn 的原理是什么
更多描述
当在公司工作时经常需要 vpn 用以连接公司内网,其原理是什么
Issue
欢迎在 Gtihub Issue 中回答此问题: Issue 128(opens new window)
Author
回答者: xinlanlan(opens new window)
正向代理
ssh 的原理是什么
Issue
欢迎在 Gtihub Issue 中回答此问题: Issue 135(opens new window)
Author
回答者: nextprops(opens new window)
搬运 图解 SSH 原理(opens new window)
简述 UDP socket 建立的过程
Issue
欢迎在 Gtihub Issue 中回答此问题: Issue 174(opens new window)
Author
回答者: shfshanyue(opens new window)
一图胜千言

TCP 三次握手发生在 socket 建立的哪一步
Issue
欢迎在 Gtihub Issue 中回答此问题: Issue 175(opens new window)
Author
回答者: changshou83(opens new window)
TCP Client 调用 connec()请求建立连接时
简述 TCP 的四次挥手,三次挥手可以吗
Issue
欢迎在 Gtihub Issue 中回答此问题: Issue 183(opens new window)
Author
回答者: manondidi(opens new window)
第一次挥手 客户端 发送 fin 给服务端 第二次回收 服务端 发送 ack 给客户端 中间服务端 可能还有数据传输 第三次挥手 服务端 发送 fin 给客户端 第四次挥手 客户端 发送 ack 给 客户端 上述四个挥手 分别 类比 两人再打电话 A 对 B 说 我说完了 B 对 A 说 我知道了 中间 b 还有话说 B 再对 A 说 我也说完了 A 再对 B 说 我知道了 双方挂断电话
如果只有两次 即 A 对 B 说我说完了 而没有 ack, A 不确定 B 是否知道"A 我说完了"这句话 B 听到没有 同理,第三次挥手 B 对 A 说我说完了, 还没等 A 回答我知道了就挂断,有可能 A 不知道 B 已经说完.
tcp 协议之所以可靠 就是由于 三次握手四次挥手 建立的连接, 以及 ack 回执机制, 如果传输过程中连接断开 又会重新三次握手建立连接, 如果一直没收到 ack, 发送方会一直发送相同的消息,等待另一方发 ack 回执回来
Author
回答者: manondidi(opens new window)
第一次挥手 客户端 发送 fin 给服务端 第二次回收 服务端 发送 ack 给客户端 中间服务端 可能还有数据传输 第三次挥手 服务端 发送 fin 给客户端 第四次挥手 客户端 发送 ack 给 客户端 上述四个挥手 分别 类比 两人再打电话 A 对 B 说 我说完了 B 对 A 说 我知道了 中间 b 还有话说 B 再对 A 说 我也说完了 A 再对 B 说 我知道了 双方挂断电话
如果只有两次 即 A 对 B 说我说完了 而没有 ack, A 不确定 B 是否知道"A 我说完了"这句话 B 听到没有 同理,第三次挥手 B 对 A 说我说完了, 还没等 A 回答我知道了就挂断,有可能 A 不知道 B 已经说完.
tcp 协议之所以可靠 就是由于 三次握手四次挥手 建立的连接, 以及 ack 回执机制, 如果传输过程中连接断开 又会重新三次握手建立连接, 如果一直没收到 ack, 发送方会一直发送相同的消息,等待另一方发 ack 回执回来
1.A 对 B 说 我说完了 2.B 对 A 说 我知道了 中间 b 还有话说 3.B 再对 A 说 我也说完了 4.A 再对 B 说 我知道了 双方挂断电话
题主 把 两次挥手改成三次挥手了,我还是拿挂电话的例子 如果步骤 4 没了 就挂断,那么 B 不确定 A 是否收到 B 已经说完了, 而直接挂断 ,如果 A 没收到 A 将会一直等待
Author
回答者: changshou83(opens new window)
第一次:客户端通知服务端我要结束了 第二次:服务端告诉客户端我知道了 第三次:服务端通知客户端我准备好了 第四次:客户端通知服务端表示我知道了
-- update 3 月 31 日 -- 三次握手还有确认哪条连接的作用(根据 ACK)
tcp 中 time_wait 堆积过多会有什么问题,为什么它超时时间这么长
Issue
欢迎在 Gtihub Issue 中回答此问题: Issue 184(opens new window)
Author
回答者: changshou83(opens new window)
会占用大量网络资源(接口),导致网络响应卡顿。超时时间长是为了有足够的时间确保客户端能接受到消息
localhost 与 127.0.0.1 有什么区别
Issue
欢迎在 Gtihub Issue 中回答此问题: Issue 365(opens new window)
Author
回答者: nextprops(opens new window)
localhost 可以更改后指向其它地址。 127.0.0.1 是约定的本机 IP。 类似互联网中域名与服务器 IP 的关系。
Author
回答者: libin1991(opens new window)
对 99.99%的人来说没有区别
Author
如果在浏览器访问时,当前页面的 location.hostname(host) 不同,配置代理的时候要注意
Author
回答者: PixelMonkeyPro(opens new window)
localhost 也叫 local ,正确的解释是:本地服务器
127.0.0.1 在 windows 等系统的正确解释是:本机地址(本机服务器)
他们的解析通过本机的 host 文件,windows 自动将 localhost 解析为 127.0.0.1
localhot(local)是不经网卡传输!这点很重要,它不受网络防火墙和网卡相关的的限制。
127.0.0.1 是通过网卡传输,依赖网卡,并受到网络防火墙和网卡相关的限制。
一般设置程序时本地服务用 localhost 是最好的,localhost 不会解析成 ip,也不会占用网卡、网络资源。
有时候用 localhost 可以,但用 127.0.0.1 就不可以的情况就是在于此。猜想 localhost 访问时,系统带的本机当前用户的权限去访问,而用 ip 的时候,等于本机是通过网络再去访问本机,可能涉及到网络用户的权限。
摘录自--https://zhuanlan.zhihu.com/p/26503558
Author
localhost 也叫 local ,正确的解释是:本地服务器
127.0.0.1 在 windows 等系统的正确解释是:本机地址(本机服务器)
他们的解析通过本机的 host 文件,windows 自动将 localhost 解析为 127.0.0.1
localhot(local)是不经网卡传输!这点很重要,它不受网络防火墙和网卡相关的的限制。
127.0.0.1 是通过网卡传输,依赖网卡,并受到网络防火墙和网卡相关的限制。
一般设置程序时本地服务用 localhost 是最好的,localhost 不会解析成 ip,也不会占用网卡、网络资源。
有时候用 localhost 可以,但用 127.0.0.1 就不可以的情况就是在于此。猜想 localhost 访问时,系统带的本机当前用户的权限去访问,而用 ip 的时候,等于本机是通过网络再去访问本机,可能涉及到网络用户的权限。
摘录自--https://zhuanlan.zhihu.com/p/26503558
评论中又写到 127.0.0.1 也是不进过网卡的
TCP 四次挥手时为什么需要 2MSL
Issue
欢迎在 Gtihub Issue 中回答此问题: Issue 381(opens new window)
Author
我们先来看看什么是 2MSL ? MSL: Maximum Segment Lifetime, 最长报文段寿命 意思是,需要等候 2 * MSL 时间,才会进入关闭状态
然后再来看哪个阶段需要 2MSL ?
从上图来看,是在 [发送方] 发送完 ACK 后,进入 TIME_WAIT 阶段,这个阶段需要等候 2*MSL,才将 TCP 关闭
为什么要等候 2*MSL ?
-
用足够长的等候时间,来确保 [接收方] 能收到 ACK 包
- 如果 [接收方] 在一定时间没收到 (ACK),会重发 (FIN, ACK),[发送方] 收到后,会重发 (ACK),再重置 2*MSL 定时器 .
-
防止当前连接延迟到达的数据段,被新的 TCP 连接收到
-
新的 TCP 连接:相同端口,相同地址
TIME_WAIT 等候时间长短问题
-
等候时间过短
- 可能会收到上一个 TCP 连接延迟到达的数据段 .
-
等候时间过长
-
TCP 连接一直占用着端口,需要关闭后才能建立新的连接,高并发下压力比较大
Author
回答者: shfshanyue(opens new window)
可以参考知乎这个问题:
目的是为了优雅地关闭 TCP 连接。
为什么 TCP4 次挥手时等待为 2MSL?(opens new window)
26
简单介绍一下 RSA 算法
Issue
欢迎在 Gtihub Issue 中回答此问题: Issue 397(opens new window)
HTTP 与 TCP 中的 keep-alive 各是什么
Issue
欢迎在 Gtihub Issue 中回答此问题: Issue 657(opens new window)
